▲雨中情防水—水过无形 善防有道
▲晟阳橡塑—修缮专家
▲鲁鑫防水—致力于系统解决防水问题
▲民富防水—科技引领发展
▲普石防水—干一项工程 树一座丰碑
▲禹神、禹豪防水—建筑防水系统服务
防水建筑材料行业主要上市公司:目前国内防水建筑材料行业的上市公司主要有东方雨虹(002271)、科顺股份(300737)、凯伦股份(300715)、亚士创能(603378)等。
本文核心数据:防水建筑材料相关政策
1、政策历程图
防水建筑材料对增强建筑工程的结构安全和延长建筑工程的使用寿命起着十分重要的作用。根据我国国民经济“八五”计划至“十四五”规划,国家对防水建筑材料行业的支持政策经历了从“开发和推广建筑防水技术”到“大力发展节能环保的新型建筑材料”再到“促进绿色建筑全产业链发展”的变化。
“八五”计划(1991-1995年)国家层面提倡开发和推广建筑防水技术;“九五”计划至“十一五”计划时期,国家层面提倡发展节能环保的新型建筑材料;从“十二五”规划开始,规划明确了将积极推广绿色建筑、绿色施工;“十三五”期间,规划明确了实施建筑能效提升和绿色建筑全产业链发展计划。到“十四五”时期,根据《“十四五”规划和2035年远景目标纲要》,推动建材等原材料产业布局优化和结构调整、完善绿色制造体系成为“十四五”时期的重要任务。
▲隆相防水—匠心拓未来
2、国家层面政策汇总及解读
——国家层面防水建筑材料行业政策汇总
自2003年以来,国务院、国家发改委、国家住建部等多部门都陆续印发了支持、规范防水建筑材料行业的发展政策,内容涉及鼓励新型防水建筑材料产品、规范和淘汰落后的防水建筑材料产品、促进防水建筑材料产量和规模增长等内容:
▲女娲防水—让防水更放心
▲华旗防水—军工品质
▲华路土工材料—海绵城市推荐产品优质供应
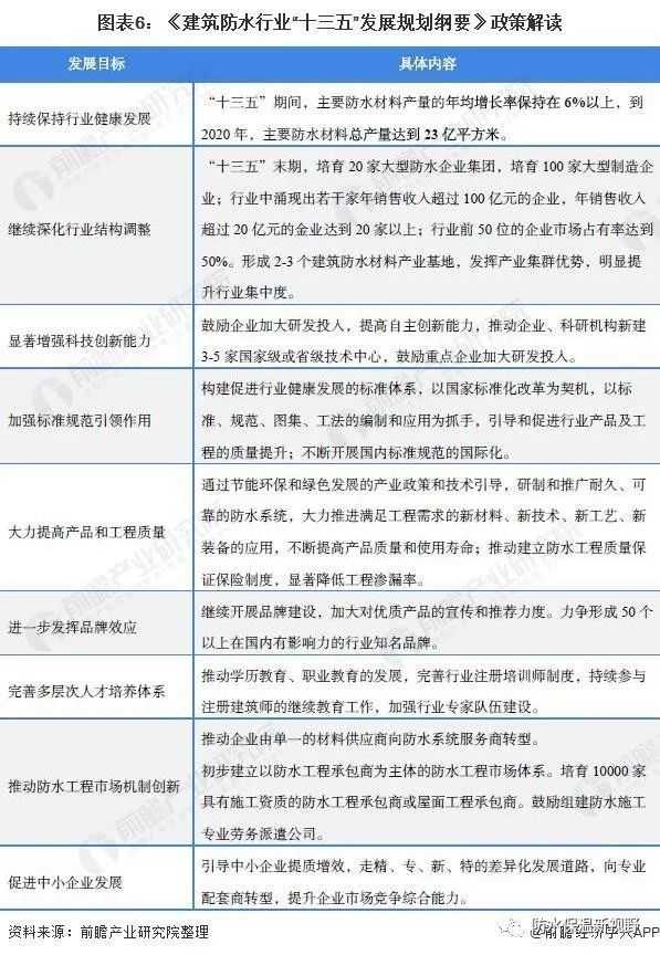
——《建筑防水行业“十三五”发展规划纲要》政策解读
2016年12月,中国建筑防水协会第七届二次理事会通过《建筑防水行业“十三五”发展规划纲要》,提出了我国建筑防水行业“十三五”规划目标,“十三五”期间,主要防水材料产量的年均增长率保持在6%以上,到2020年,主要防水材料总产量达到23亿平方米,不断开发海绵城市、海洋工程、地下综合管廊、装配式建筑、绿色建筑和既有屋面翻新等领域的增量市场,促进行业持续增长。
——《房屋建筑和市政基础设施工程淘汰危及生产安全施工工艺、设备和材料目录(第一批)(征求意见稿)》政策解读
2021年7月,国家住建部为防范化解房屋建筑和市政基础设施工程重大事故隐患,降低施工安全风险,推动住房城乡建设行业淘汰落后工艺、设备和材料,组织制定了《房屋建筑和市政基础设施工程淘汰危及安全生产施工工艺、设备和材料目录(第一批)(征求意见稿)》。其中,沥青类防水卷材热熔工艺为限制类施工工艺,可替代的施工工艺、设备、材料有高分子增强复合防水卷材、自粘类改性沥青防水卷材、高密度聚乙烯自粘胶膜防水卷材等。
——国家层面防水建筑材料行业发展目标解读
2021年5月,中国建筑防水协会发布《建筑防水行业“十四五”发展展望》,指出“十四五”期间我国防水建筑材料行业的发展目标,并提出2035年将我国基本建设成为世界防水强国为远景目标。“十四五”期间,我国主要防水材料产量的年均增长率保持在7%以上,到2025年,主要防水材料总产量达到35亿平方米以上,规模以上企业营业收入超过1800亿元,规模以上企业利润总额超过120亿元。
3、各省市层面的政策汇总及解读
——31省市防水建筑材料行业政策汇总
各省市出台政策改造提升防水建筑材料等传统产业,积极发展绿色、节能、节材、防水的新型建材产品,推进建筑工业化。根据各地的“十四五”规划,防水建筑材料的发展重点为推广绿色建筑,加快开发新型绿色建材产品,推广绿色建造方式。2021年,许多省市出台政策鼓励优选优质防水材料,不得使用明令禁止的防水材料,推广新技术应用,加强绿色建筑全过程监管。
——31省市防水建筑材料行业发展目标解读
“十四五”期间,我国主要省份也提出了防水建筑材料行业的发展目标,大多以发展绿色建材、推动建筑材料向环保节能方向发展为重点。我国防水建筑材料减排压力巨大,但建筑减碳已成为必然趋势,防水建筑材料的产业结构调整将加快,并向绿色低碳转型。
以上数据参考前瞻产业研究院《中国防水建筑材料行业产销需求与投资预测分析报告》,同时前瞻产业研究院还提供产业大数据、产业研究、产业链咨询、产业图谱、产业规划、园区规划、产业招商引资、IPO募投可研、招股说明书撰写等解决方案。
客服热线:










